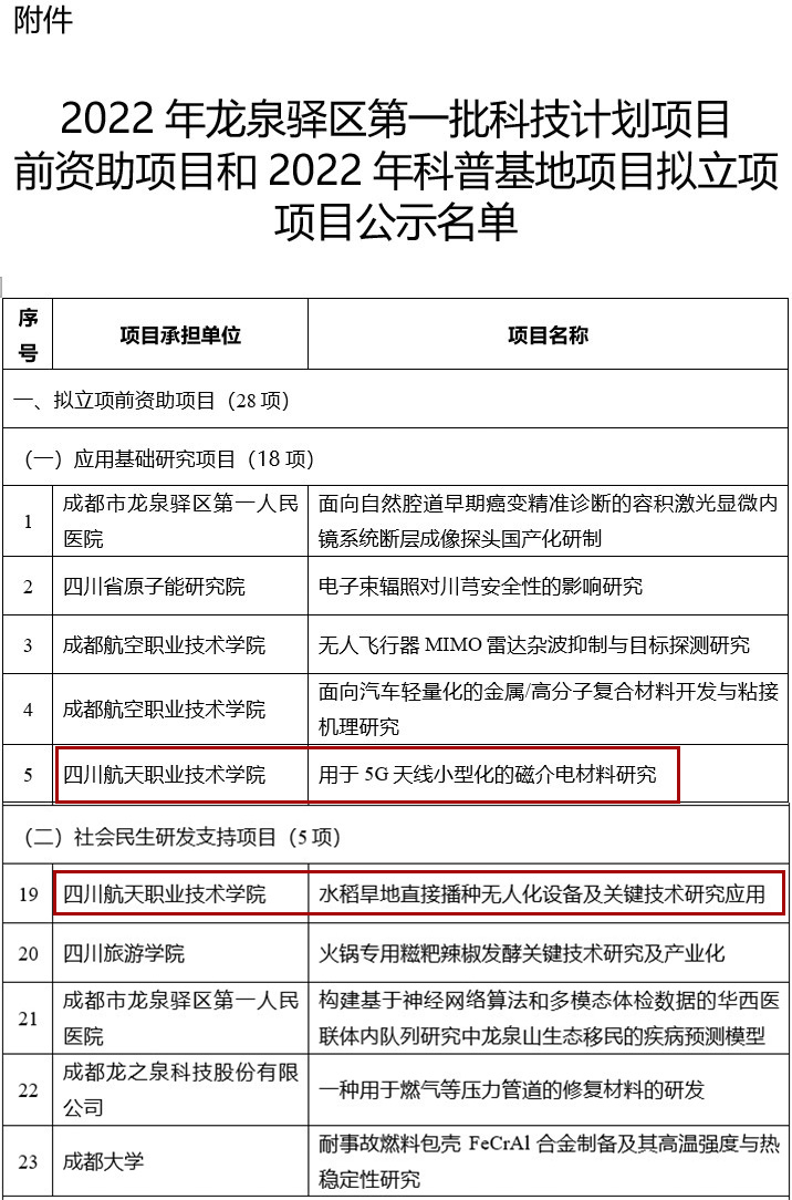
9月23日,成都市龙泉驿区新经济和科技局对2022年龙泉驿区第一批科技计划项目前资助项目和科普基地项目拟立项项目进行公示,学院电子工程系申报的应用基础研究项目“用于5G天线小型化的磁介电材料研究”和社会民生研发支持项目“水稻旱地直接播种无人化设备及关键技术研究应用”均获准立项资助,并分别获得35万元和10万元的前资助资金,资金已于日前下拨到位。
据悉,龙泉驿区此次申报项目共涉及研发能力提升奖励专项、科技进步奖励专项、高新技术企业和省级瞪羚企业认定奖励专项、首次上规上限高新技术企业奖励专项、新认定创新创业载体专项、新建区级创新创业载体专项、创新创业载体转型升级专项、应用基础研究专项、社会民生研发支持专项、软科学专项、科技与专利保险补贴专项、院士(专家)创新工作站专项和科普活动专项,共13个业务类别。本批次获准立项项目包括科技计划项目28个、科普基地项目5个。

学院电子工程系科研团队积极申报,所申报的两个项目均获准立项资助。本次立项,标志着电子工程系具备承担高水平科研项目的能力,为进一步提升学院人才培养和科研水平起到了积极的推动作用。
未来,电子工程系将继续做好科研项目申报、管理服务工作,开拓进取,努力提高基础研究创新能力,逐步形成一批“知识全、技能高、专业精”的人才团队,以科学研究为突破点,立足新起点,开启新征程,助推学院跨越式发展。