
“X+2”是什么?
“X”次项目过程评价
“1”项学风增值评价
“1”次结课综合评价
“X+2”为什么?
摆脱一张试卷定成绩,
打造课程评价改革的“航天样板”。
“X+2”做什么?
11月23日下午,
第二批“X+2”典型案例汇报评审会,
在广汉三星堆校区线上线下同步举行。
40门课程的典型案例经网络初评,
共有20个案例进入现场汇报环节。
本次汇报除了校内评审外,
还特别邀请了成都工贸职业技术学院
雷朝晖、赵曾两位校外专家在线点评,

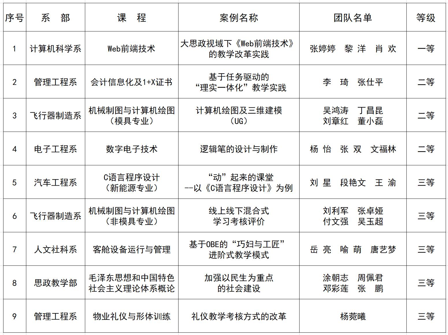
张婷婷老师围绕“航天精神”和“工匠精神”两大思政主线,开启《Web前端技术》教学改革,在课前、课中、课后的过程性考核中全面考查学生综合能力的提升。

吴鸿涛老师关注培优分层教育,以多样化的考核形式、差异化的考核标准,关注学生学风增值,取得《机械制图与计算机绘图》课程评价改革实效。


刘星老师强化理实一体、融入课程思政,打造“动“起来的《C语言程序设计》课堂。

涂朝志老师充分利用“长江雨课堂”平台,通过考核主体多元化、考核标准精细化、考核内容精准化的系统设计,增强了同学们《毛泽东思想和中国特色社会主义理论体系概论》的课堂获得感。
此外,李琦老师的《会计信息化及1+X证书》,杨怡老师的《数字电子技术》,刘利军老师的《机械制图与计算机绘图》等多门课程评价改革的“X+2”典型案例都在现场精彩演绎并得到校外专家的精准指导。
学院副院长周林、教务处处长王德佩、督导代表以及系部领导及老师共80余人线上或线下同步参加了此次评审会。
20个课程团队,
历经4个多小时的汇报答辩,
最终评出获奖的9个案例!
恭喜获奖团队!
感谢每一位投身教学改革的老师们!

第二批“X+2”典型案例评审已落下帷幕,
但课程评价改革依然在路上,
职教特色的评价改革将:
围绕“四合”
“产教融合、校企合作、工学结合、知行合一”
深化“四评”
“评价对象、评价手段、评价主体、评价结论”
打造“五育”
“德智体美劳”。
期待第三批、第四批……