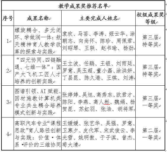
根据《四川省教育厅关于做好 2025 年四川省职业教育教学成果奖申报工作的通知》(川教函〔2025〕272 号)的精神,经团队申报、专家评审、学校校长办公会审议和学校党委会审定,结合文件精神和工作实际,我校拟推荐2025年四川省职业教育教学成果奖项目4项,由学校第二届校级教学成果奖一等奖1项和第三届校级教学成果奖特等奖2项、一等奖1项组成。同时,我校对4个项目的成果完成人在政治表现、师德师风、党风廉政、遵纪守法等方面进行审查,确认不存在影响其获评教学成果奖的情况。现将拟申报省级教学成果奖名单予以公示。

公示时间:2025年9月23日至2025年9月28日。公示期间如有异议,可通过电话或书面形式反映。
联 系 人:刘老师
联系电话:13281899790
联系地址:广汉市三星堆校区知行楼E217室
电子邮箱:572870133@qq.com